渔政执法办案管理系统

2025-10-30 13:52:00
pqitech
原创
9

一、项目介绍

项目背景:

长江十年禁渔是我国生态文明建设的重大战略部署,旨在通过系统性生态修复,重现长江流域"水清鱼跃"的生态图景。然而,长江干支流覆盖范围广、违法捕捞行为隐蔽性强,传统人工巡查存在响应滞后、取证困难、跨区域协同效率低等痛点。据2022年渔政执法数据显示,非法垂钓案件占比超65%,电鱼毒鱼等恶性案件生态破坏量达正常捕捞的20倍,暴露出执法资源分散、科技赋能不足等深层问题。

为贯彻落实《长江保护法》《长江流域重点水域禁捕管理规定》等法规要求,亟需构建智能化、全链条的渔政执法管理体系。本项目通过开发渔政信息化平台系统,集成AI视频分析、区块链存证等数字技术,打造"智能监测-协同处置-生态评估"三位一体的执法新模式。系统将实现违法行为智能识别、执法流程线上闭环、生态损害量化评估等功能,助力破解"违法行为发现难、执法过程追溯难、跨域协同联动难"三大治理瓶颈,推动禁渔监管从人力密集型向数据驱动型升级,为长江大保护提供可量化的科技治理支撑。

主要功能:

  • 案件信息录入与管理,实现对非法捕捞等行为的快速登记;
  • 执法任务分配与跟踪,提升办案效率;
  • 案件处理流程监控,确保各环节合规操作;
  • 法律法规库,方便执法人员查询相关法律依据;
  • 案件统计分析,为决策提供数据支持;
  • 待办工作与审批消息通知,确保信息及时传达。
系统旨在简化执法流程,提高办案透明度与效率。


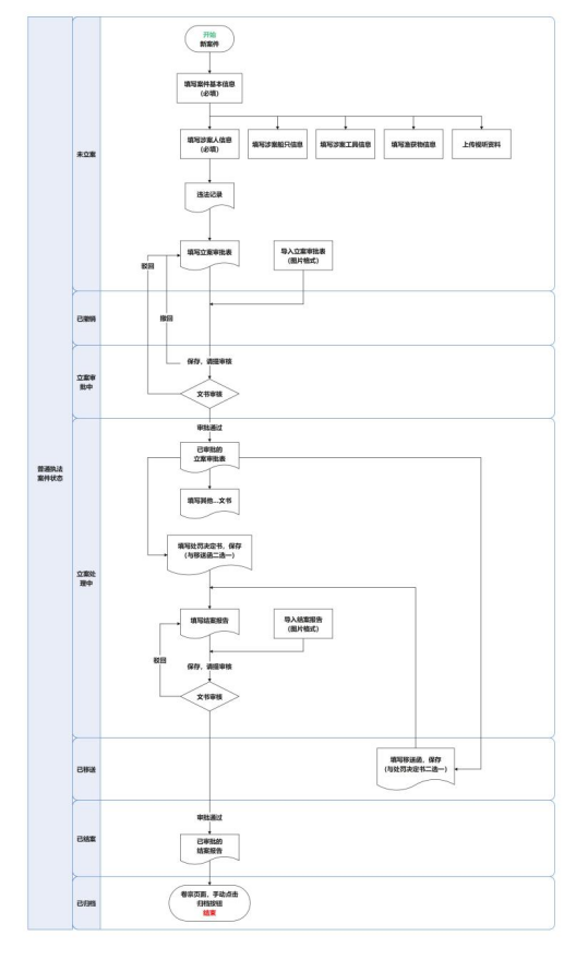
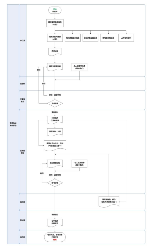
二、图文介绍


案件信息录入:后续文书关联信息自动写入;执法任务分配与跟踪,提升办案效率。



案件状态和文书审批流程监控,确保各环节合规操作;


法律法规库:方便执法人员查询相关法律依据,并与当前案件进行绑定,后续文书关联案由信息自动写入;

案件统计分析,为决策提供数据支持;

待办工作与审批消息通知,确保信息及时传达。


热门文章
干式喷砂机 75 IN 2022-11-01 干式喷砂设备75 IN结合其新颖的设计和久经考验的喷砂系统,为手工加工工件树立了新的标准。
干式喷砂机 SM 60 IN 2022-10-29 60 IN型喷砂系统提供了宽敞的工作区域,且外部尺寸极为紧凑。得益于久经考验的“Sandmaster”喷砂系统,该系统可以灵活使用。
港口BIM管理系统 2021-06-18 一、客户需求 以空中轨道试验段运输业务场景为蓝本,综合运用BIM及相关三维技术、信息化技术和智能化技术,建设青岛港前湾港区智能集疏运系统示范线工程BIM信息化管理系统 二、关键技术 数字孪生:3D全场景模拟重现运输大数据治理:实现安监数据资产治理和管理大数据存储:解决安监数据的分布式存储智能分析:实现数据的快速挖掘分析大数据可视化:提供安监数据资源的可视化展示 三、关键应...
精密型喷砂机FINE-BLASTER FB 1 2022-10-27 FINE-BLASTER 专门为手动喷砂处理小型零件加工而设计。该设备可以非常灵活地使用不同喷砂介质,触及精微处。 心血管支架喷砂效果如下:
联系我们
联系人: 向阳
电话: 15026652975 / 17701699734
传真: 021-60718959
Email: emma.y@pqitech.com
地址: 上海市闵行区新源路1356弄正珏科技C栋201室