渔政执法办案管理系统

一、项目介绍

项目背景:

长江十年禁渔是我国生态文明建设的重大战略部署,旨在通过系统性生态修复,重现长江流域"水清鱼跃"的生态图景。然而,长江干支流覆盖范围广、违法捕捞行为隐蔽性强,传统人工巡查存在响应滞后、取证困难、跨区域协同效率低等痛点。据2022年渔政执法数据显示,非法垂钓案件占比超65%,电鱼毒鱼等恶性案件生态破坏量达正常捕捞的20倍,暴露出执法资源分散、科技赋能不足等深层问题。

为贯彻落实《长江保护法》《长江流域重点水域禁捕管理规定》等法规要求,亟需构建智能化、全链条的渔政执法管理体系。本项目通过开发渔政信息化平台系统,集成AI视频分析、区块链存证等数字技术,打造"智能监测-协同处置-生态评估"三位一体的执法新模式。系统将实现违法行为智能识别、执法流程线上闭环、生态损害量化评估等功能,助力破解"违法行为发现难、执法过程追溯难、跨域协同联动难"三大治理瓶颈,推动禁渔监管从人力密集型向数据驱动型升级,为长江大保护提供可量化的科技治理支撑。

主要功能:

  • 案件信息录入与管理,实现对非法捕捞等行为的快速登记;
  • 执法任务分配与跟踪,提升办案效率;
  • 案件处理流程监控,确保各环节合规操作;
  • 法律法规库,方便执法人员查询相关法律依据;
  • 案件统计分析,为决策提供数据支持;
  • 待办工作与审批消息通知,确保信息及时传达。
系统旨在简化执法流程,提高办案透明度与效率。


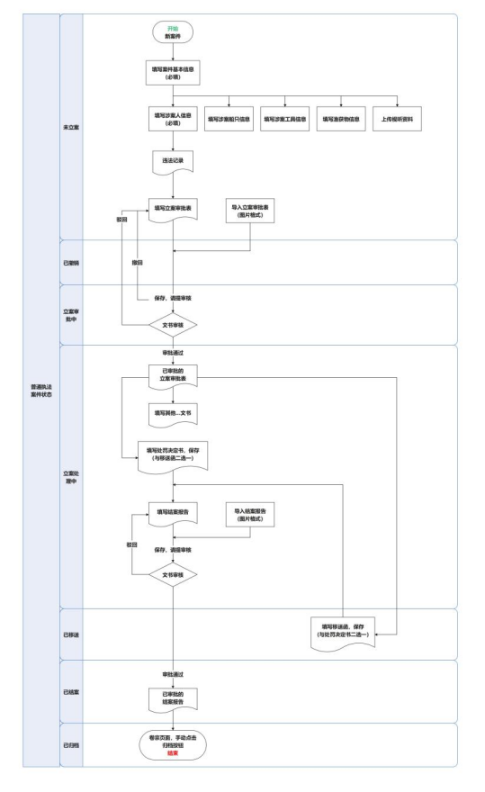
二、图文介绍


案件信息录入:后续文书关联信息自动写入;执法任务分配与跟踪,提升办案效率。



案件状态和文书审批流程监控,确保各环节合规操作;


法律法规库:方便执法人员查询相关法律依据,并与当前案件进行绑定,后续文书关联案由信息自动写入;

案件统计分析,为决策提供数据支持;

待办工作与审批消息通知,确保信息及时传达。


沪ICP备18022363号-1
ZSITE8.6.1